跳到主要內容區塊
>>> 預約系統(另開新視窗)
游泳池
25
人
容留200人
健身房
12
人
容留100人
首頁
關於我們
最新消息
活動訊息
中心公告
場館介紹
1F
平面汽、機車停車場
室內溫水游泳池
2F
兒童遊戲區
閱覽區
桌球區
撞球區
TRX教室
飛輪教室
韻律教室
3F
綜合球場
體適能中心
羽球場
4F
多功能教室
課程介紹
教練介紹
游泳教練
體適能教練
球類教練
團課老師
收費標準
交通資訊
常見問答
課程/場地線上預約(另開新視窗)
網站導覽
>>> 預約系統(另開新視窗)
游泳池
25
人/200人
健身房
12
人/100人
Close
首頁
關於我們
最新消息
活動訊息
中心公告
場館介紹
1F
平面汽、機車停車場
室內溫水游泳池
2F
兒童遊戲區
閱覽區
桌球區
撞球區
TRX教室
飛輪教室
韻律教室
3F
綜合球場
體適能中心
羽球場
4F
多功能教室
課程介紹
教練介紹
游泳教練
體適能教練
球類教練
團課老師
收費標準
交通資訊
常見問答
課程/場地線上預約(另開新視窗)
網站導覽
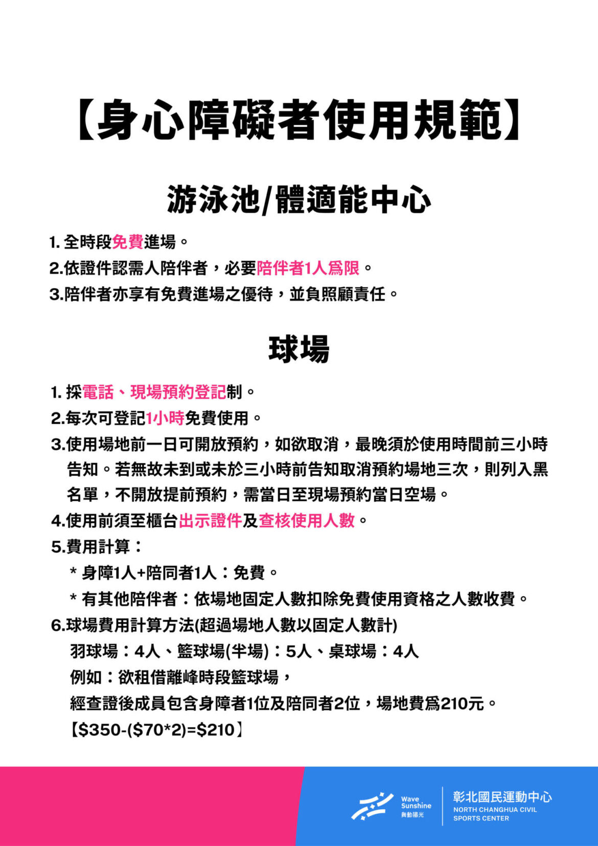
Attachment: 身心障礙者使用規範
Home
Attachment: 身心障礙者使用規範
:::
身心障礙者使用規範
Previous item
彰北國民運動中心籃球場維修
Next item
游泳池清場時間
2025-03-03
108
No image description ...
逢颱風、地震、豪雨等天災均依照行政院人事行政局或彰化縣政府宣佈是否對外開放
彰北國民運動中心 © 2025. All rights reserved. Design by
網貿科技